当前位置:首页  招生就业

2022年我校专升本招生简章

来源:辅导员办公室作者:张银桥发布日期:2022-06-01访问次数:19

学校网址:https://www.hfu.edu.cn 邮政编码:150025

学校地址:哈尔滨市松北区利民开发区学院路1230号

招生热线: 0451-85911881、85911882、85911883

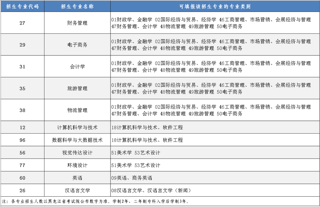
招生计划: