财经信息工程学院
首页
学院介绍
党建工作
专业设置
科研动态
师资队伍
专业带头人
教授风采
教师风采
课程建设
学生工作
学子风采
学团活动
招生就业
联系方式
当前位置:
首页
通知公告
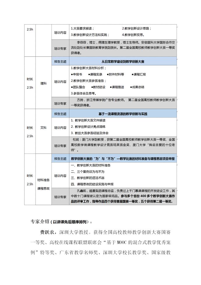
【通知公告】关于开展教学创新大赛专题培训的通知
来源:教师发展中心
作者:吴越
发布日期:2022-12-14
访问次数:
62