6月8日,由黑龙江大学信息管理学院承办的第十五届全国大学生电子商务“创新、创意及创业”挑战赛“岂朝科技杯”黑龙江赛区省级选拔赛在黑龙江大学举行。“三创赛”竞赛组委会专家、评审专家、省人社厅、省商务厅、省电子商务协会、总冠名商以及全省32所高校参赛师生出席大赛开幕式,开幕式由黑龙江大学信息管理学院院长任越主持。

本届比赛共分为初赛、复赛两个阶段,本届大赛吸引来自于哈尔滨工业大学、哈尔滨工程大学、东北林业大学、东北农业大学等在内的省内高校共计3110支队伍报名,163支团队晋级决赛。创下了历届三创赛黑龙江赛区参赛学生队伍数的新高。经过激烈的角逐,本次大赛共产生特等奖6项,一等奖36项、二等奖52项,以及若干个单项奖、最佳指导教师、优秀指导教师、最佳组织奖。

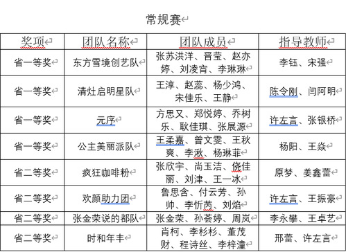
黑龙江财经学院有12支队伍参加常规赛,2支队伍参加实战赛。经过激烈角逐,我校在众多参赛高校中脱颖而出,成为为数不多斩获佳绩的民办院校之一,共获得省级一等奖4项、省级二等奖4项以及单项奖、优秀指导教师、最佳组织奖的好成绩,取得巨大突破,获奖团队如下:



全国大学生电子商务“创新、创意及创业”挑战赛(简称“三创赛”)由教育部主管,是由教育部高等学校电子商务专业教学指导委员会面向全国高校(含港澳台地区)举办的大学生竞赛项目,是教育部、财政部“高等学校本科教学质量与教学改革工程”重点支持项目,在《全国普通高校学科竞赛排行榜》位列第十四。

我校财经信息工程学院已连续组织四届“三创赛”黑龙江财经学院校级赛,累计参与学生超千余人次,本届“三创赛”更是再创新高,我校共计192支队伍报名参赛,共计63支队伍获校级赛各类奖项,14支队伍晋级“三创赛”黑龙江省赛,并取得如上优异成绩,本次大赛获奖充分展示了我校创新创业教育成果,学校将继续加大对创新创业项目的培育支持力度,始终坚持将创新创业教育融入人才培养全过程,渗透到教育教学各环节,力争实现新的突破。
